Россия
Россия
Рассматривается разработка интеллектуальной системы управления микроклиматом в теплице VietFarm, расположенной в г. Далат, Вьетнам. Тепличные хозяйства, представляя собой важный элемент агрономии, сталкиваются с необходимостью повышения продуктивности и качества сельскохозяйственной продукции в условиях изменяющегося климата и нехватки ресурсов. Основная цель исследования заключается в создании системы управления, использующей методы нечеткой логики для обработки данных и формирования алгоритмов, способных адаптироваться к переменчивым климатическим условиям. Описывается разработка системы, состоящей из взаимосвязанных контуров регулирования, включая температурный, влажностный, освещенности и питания растений. В каждом контуре системы применяются датчики, обеспечивающие мониторинг параметров микроклимата с последующей автоматической корректировкой условий для оптимального роста растений. В процессе разработки были сформулированы нечеткие правила, позволяющие реализовывать управление на основе наблюдаемых данных. Основные выводы исследования подчеркивают, что применение системы управления на основе нечеткой логики значительно повышает эффективность эксплуатации теплицы, минимизирует ручное вмешательство и способствует повышению урожайности. Результаты работы могут быть использованы для дальнейшего усовершенствования автоматизированных систем в сельском хозяйстве путем внедрения интеллектуальных технологий в управление тепличными комплексами, что имеет важное значение для повышения продовольственной безопасности Вьетнама. Использованные методы и алгоритмы, а также полученные результаты могут стать основой для разработки аналогичных систем в других регионах и условиях, что, безусловно, поддержит устойчивое развитие сельского хозяйства в будущем.
теплица, интеллектуальные системы, система управления, метод нечеткой логики, нечеткие правила
Введение
Сельское хозяйство как отрасль экономики должно учитывать множество внешних факторов, среди которых изменение климата, нехватка ресурсов и необходимость повышения продуктивности. Тепличные хозяйства, являясь важными объектами в агрономии и сельском хозяйстве, требуют высокотехнологичных решений для эффективного управления микроклиматом, что способствует повышению урожайности и качества сельскохозяйственной продукции. Теплицы с регулируемым микроклиматом становятся важным инструментом для решения проблем, позволяя создавать оптимальные условия для роста различных растительных культур [1].
Развитие интеллектуальных систем управления позволяет использовать современные подходы к автоматизации и анализу данных тепличных хозяйств. Применение методов нечеткой логики учитывает неопределенности и вариативность природных условий, обеспечивает возможность оптимизации параметров роста растений и гибкость в реагировании на изменения внешних факторов, что критически важно для успешного функционирования теплицы [2, 3].
Материалы и методы исследования
Объектом данного исследования является теплица VietFarm в г. Далат (Вьетнам), в которой на данный момент не используются автоматизированные технологии для управления агрономическими процессами. Теплица имеет оптимальную агротехническую конструкцию, предназначенную для выращивания различных овощных культур в закрытом помещении, но отсутствие автоматизированной системы управления приводит к низкой продуктивности.
Для решения проблемы было решено применить интеллектуальный метод нечеткой логики как инструмент для обработки данных и формирования алгоритмов систем управления. Основной целью исследования стало создание системы управления, способной адаптироваться к изменяющимся климатическим условиям и обеспечивать оптимальные параметры для роста растений.
Были сформулированы правила нечеткой логики, основанные на анализе собранных данных. Эти правила применялись для автоматического регулирования климатических условий в теплице. Например, система могла автоматически включать вентиляцию при превышении заданных значений температуры и влажности или активировать искусственное освещение в условиях недостатка солнечного света [4].
Таким образом, применение системы управления на основе нечеткой логики представляет собой эффективную стратегию для оптимизации агрономических процессов в теплице и служит основой для дальнейших исследований в области автоматизации сельского хозяйства.
Анализ полученных результатов
В ходе исследования были определены регулирующие и возмущающие воздействия, а также регулируемые параметры теплицы: регулирующие воздействия: FТ – система контроля температур; FрН – система контроля pH; FH – система увлажнения; FL – система освещения; регулируемые параметры: Тт – температура в теплице; pНт –
уровень рН; Hт – уровень влажности; Lт – освещенность в теплице; возмущающие воздействия: То.с – температура окружающей среды; Авл.о.с – влажность окружающей среды; Ан – влияние насекомых (рис. 1).

Рис. 1. Анализ теплицы как объекта управления
Fig. 1. Analysis of a greenhouse as a management object
В системе автоматизации теплицы предлагается реализация следующих основных контуров регулирования, прогнозирования и анализа, а также охраны и безопасности.
Температурный контур отвечает за поддержание оптимальной температуры внутри теплицы. Регулирование может осуществляться через автоматическое открытие и закрытие вентиляционных окон, включение/выключение отопительных систем, а также использование тепловых аккумуляторов и систем кондиционирования (управление отоплением и вентиляцией для поддержания оптимальной температуры) [5].
Влажностный контур включает в себя автоматизацию систем полива, регулирование испарения воды, использование увлажнителей и дегидраторов в зависимости от текущих уровней влажности (регулирование интенсивности полива и вентиляции для поддержания необходимого уровня влажности).
Контур освещения включает в себя автоматизацию системы освещения, управление шторками или экранами для защиты от излишнего солнечного света, а также использование датчиков освещенности для включения/выключения дополнительных источников света (автоматизация системы освещения для обеспечения растений необходимым светом в зависимости от времени суток и погодных условий).
Контур питания растений включает системы автоматического полива и внесения удобрений, которые могут регулироваться в зависимости от уровня влажности почвы и других параметров, таких как pH и уровень питательных веществ.
Контур прогнозирования и анализа включает в себя системы сбора данных с датчиков и их анализ для учета изменений параметров внутреннего климата теплицы. Это может помочь в планировании и оптимизации процессов.
Системы охраны и безопасности отвечают за защиту теплицы от несанкционированного доступа и другие параметры безопасности. К ним относятся датчики движения и камеры видеонаблюдения.
Все контуры работают взаимосвязанно и объединены в единую систему управления, позволяющую обеспечить высокую эффективность эксплуатации теплицы и создание оптимальных условий для роста растений [6, 7].
В связи с большой инерционностью тепличного комплекса и взаимовлиянием параметров микроклимата оперативное изменение управляющих воздействий часто не обеспечивает заданное качество регулирования параметров, а также может ухудшать параметры теплицы в среднесрочной перспективе.
Применение метода нечеткой логики для решения задачи автоматизированного управления климатом в теплице VietFarm в г. Далат (Вьетнам) обеспечивает многоуровневый подход, учитывающий неопределенности и сложные взаимодействия между различными факторами, влияющими на микроклимат. Этот процесс показан на рис. 2.

Рис. 2. Функциональная схема нечеткого логического контроллера
Fig. 2. Functional diagram of a fuzzy logic controller
Данная схема для автоматизации теплицы включает несколько основных компонентов, обеспечивающих управление условиями внутри теплицы.
Центральный элемент системы, содержащий базы данных и базы нечетких правил, хранит информацию о параметрах, логических выводах и правилах, необходимых для управления. Блок фаззификации принимает четкие сигналы от датчиков, измеряющих влажность, температуру, освещенность и кислотность почвы и преобразует их в нечеткие значения, которые проще использовать в логическом выводе. Блок логического вывода на основе нечетких входных данных и базы нечетких правил производит нечеткие выходные сигналы, анализирует изменяющиеся условия и принимает решения о необходимых корректировках. Блок дефаззификации преобразует нечеткие выходные сигналы в четкие значения (u(t)), которые могут быть использованы для управления системами, такими как орошение или обогрев.
На начальном этапе производится сбор данных о текущих условиях в теплице. Рассмотрим следующие значения термов: температура T, влажность H, уровень освещения L, уровень pH P. Каждый из этих параметров может принимать лингвистические значения из некоторого множества:
– температура: низкая (15–20 °C), нормальная (20–25 °C), высокая (25–35 °C);
– влажность: низкая (0–40 %), нормальная (40–70 %), высокая (70–100 %);
– уровень освещения: низкий (0–2 000 лк), нормальный (2 000–6 000 лк), высокий (6 000–10 000 лк);
– уровень pH: кислая среда (от 0 до 7), нейтральная среда (7), щелочная среда (от 7 до 14).
На этапе фаззификации входные значения от датчиков применены к нечетким правилам для установления степени соответствия. Каждая из переменных указывается в виде соответствующих входных данных с границами, представленными в таблице.
Определение входных переменных
Defining input variables
|
Температура Т, °C |
Влажность Н, % |
Уровень освещения L, лк |
Уровень pH P |
|
0 ≤ Т ≤ 35 |
0 ≤ Н ≤ 100 |
0 ≤ L ≤ 10 000 |
0 ≤ P ≤ 14 |
|
Низкая: 0 ≤ Т < 15 |
Низкая: 0 ≤ Н < 40 |
Низкая: 0 ≤ L < 2 000 |
Кислая: 0 ≤ P < 5,5 |
|
Средняя: 19 ≤ Т ≤ 25 |
Средняя: 39 ≤ Н ≤ 70 |
Средняя: 1 900 ≤ L ≤ 6 000 |
Нейтральная: 5,4 ≤ P ≤ 7,5 |
|
Высокая: 24 ≤ Т ≤ 35 |
Высокая: 69 ≤ Н ≤ 100 |
Высокая: 1 900 ≤ L ≤ 10 000 |
Щелочная: 7,0 ≤ P ≤ 14 |
Пример лингвистических значений входных переменных:
– при Н = 20 % можно классифицировать данное состояние как «Низкая влажность», поскольку этот уровень находится в диапазоне 0 ≤ 20 < 40 %;
– при Т = 10 °C состояние определяется как «Низкая температура», поскольку значение находится в пределах 0 ≤ 15 °C;
– если L = 3 000 лк, состояние соответствует категории «Средняя освещенность», т. к. 1 900 ≤ 3 000 ≤ 6 000 лк;
– при Р = 5 состояние классифицируется как «Кислая среда», т. к. значение находится в пределах 0 ≤ 5 < 5,5.
Далее производится вычисление выходных нечетких значений для каждого правила, идет активизация заключений правил нечеткой логики. Ниже приведены примеры правил на основе данных входных переменных.
Правило 1: «ЕСЛИ» температура «низкая» «И» влажность «низкая», «ТО» «увеличить обогрев».
Правило 2: «ЕСЛИ» освещенность «низкая», «ТО» «включить лампы».
Правило 3: «ЕСЛИ» уровень pH «низкий», «ТО» «добавить реагент для повышения pH».
Дефаззификация выходных переменных:
– управляющее воздействие на обогреватель: 70 % (на основе степени истинности правила 1);
– управляющее воздействие на освещение: 100 % (на основе степени истинности правила 2);
– управляющее воздействие на дозатор реагента: 60 % (на основе степени истинности правила 3).
В результате работы блока управления:
– обогреватель будет включен с определенным уровнем мощности, который можно определить по дополнительным правилам или значениям;
– лампы освещения будут включены;
– реагент будет добавлен при кислой среде.
Такая система позволяет динамически управлять устройствами в зависимости от текущих условий, обеспечивая оптимальные параметры. После интеграции системы необходимо провести тестирование для обеспечения функционирования в реальных условиях [8, 9].
В окончательном варианте получим следующие требования к системе управления тепличным хозяйством:
– оператор должен иметь возможность задать план выращивания;
– оператор должен иметь возможность просматривать протокол работы системы;
– система должна получать информацию от датчиков;
– система должна иметь возможность управлять внешними устройствами на основе показателей датчиков и введенного плана выращивания.
Важно также предусмотреть возможность оптимизации правил и параметров системы на основе собранных данных в процессе эксплуатации.
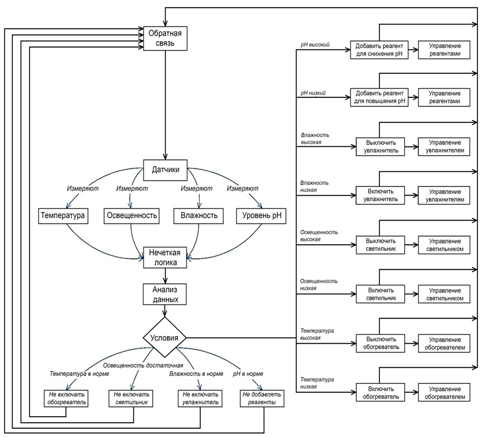
Ниже представлена схема, демонстрирующая интеллектуальную систему автоматизации, которая использует датчики для мониторинга этих параметров и принимает решения на основе анализа данных (рис. 3).

Рис. 3. Схема системы автоматизации параметров микроклимата в теплице
Fig. 3. Diagram of the automation system for microclimate parameters in a greenhouse
Система обеспечивает динамическое регулирование условий, что позволяет поддерживать оптимальный микроклимат и повышать урожайность, минимизируя затраты и усилия.
Рассмотрим структуру системы автоматизации параметров микроклимата в теплице.
Датчики в реальном режиме измеряют текущие параметры микроклимата (температура, влажность, освещенность, уровень pH) и передают их в систему.
На основании собранной информации система анализирует, соответствуют ли параметры заданным значениям. Если параметры находятся вне допустимых пределов, система реализует управляющие воздействия.
Условия работы системы определяются на основании показаний датчиков. Например, если температура слишком высокая или низкая, система принимает меры для ее корректировки. Если температура слишком высокая, система может активировать обогреватель или увлажнитель; при недостаточном освещении включаются светильники; если уровень pH не соответствует норме, система добавляет реагенты для его коррекции.
Управление происходит следующим образом:
– увлажнитель включается или выключается в зависимости от уровня влажности;
– светильник управляет освещением в теплице, включаясь или выключаясь в зависимости от уровня освещенности;
– обогреватель регулирует температуру, включая или выключая, нагревательные элементы;
– реагенты добавляются в почву для коррекции уровня pH.
После выполнения команд система снова считывает данные с датчиков, чтобы проверить, достигнуты ли желаемые параметры. Этот процесс повторяется, что обеспечивает постоянное поддержание оптимальных условий. В итоге система представляет собой замкнутый контур управления, данные от датчиков используются для принятия решений, а результаты этих решений возвращаются обратно в систему для дальнейшего анализа.
Таким образом, интеллектуальная система управления микроклиматом в теплице является высокоэффективным решением, которое позволит автоматизировать процессы и значительно улучшить условия для роста растений.
Заключение
В результате исследования была разработана интеллектуальная система, способная существенно повысить урожайность и экономическую эффективность производства в теплице и минимизировать ручное вмешательство в управление микроклиматом. Полученные результаты будут использованы при проектировании в теплице VietFarm
в г. Далат (Вьетнам).
1. Алтухов А. И. Эффективность сельскохозяйственного производства (методические рекомендации) / под ред. И. С. Санду, В. А. Свободина, В. И. Нечаева, М. В. Косолаповой, В. Ф. Федоренко. М.: ФГБНУ «Росинформагротех», 2013. 228 с.
2. Боргоякова В. А. Разработка информационной модели автоматизации теплицы // Междунар. студен. науч. вестн. 2019. № 1. С. 30.
3. Лошкарев С. В., Кузнецов Б. Ф., Клибанова Ю. Ю. Интеллектуальная система контроля микроклимата теплицы // Научные исследования студентов в решении актуальных проблем АПК: материалы Всерос. науч.-практ. конф. (Молодежный, 05–06 марта 2020 г.). Молодежный: Изд-во Иркутс. гос. аграр. ун-та им. А. А. Ежевского, 2020. Т. III. С. 48–54.
4. Паюк Л. А., Воронина Н. А., Умурзакова А. Д., Лазуткина Е. Е., Хацевский К. В. Система управления микроклиматом тепличного комплекса на базе нечеткой логики // Омский науч. вестн. 2024. № 2 (190). С. 59–68. DOI:https://doi.org/10.25206/18138225-2024-190-59-68.
5. Жаникулов Ш., Уразбаева З. Ю. Некоторые аспекты автоматизации регулирования температуры в теплицах для выращивания овощных культур // Наука, образование, инновации: современные задачи и перспективы: тр. Междунар. науч.-практ. конф. (3 мая 2024 г.). Ташкент: ТИПИ, 2024. С. 219–223.
6. Попов М. Ю. Повышение эффективности энерго-снабжения малогабаритных теплиц: дис. … канд. техн. наук. М., 2023. 134 с.
7. Савосин С. И. Интеллектуальная система контроля влажности и температуры в теплице: дис. … канд. техн. наук. М., 2009. 132 с.
8. Фейламазова С. А., Ахмедова З. Х., Абдуразакова З. Ш. Разработка аппаратно-программного комплекса дистанционного управления микроклиматом теплицы // Вестн. Астрахан. гос. техн. ун-та. Сер.: Управление, вычислительная техника и информатика. 2021. № 4. С. 68–75. DOI:https://doi.org/10.24143/2072-9502-2021-4-68-75.
9. Шамирбек М. Е. Автоматизированная система управления микроклиматом теплицы на основе нечеткой логики // Форум молодых ученых. 2022. № 4 (68). С. 339–349.



