Russian Federation
Astrakhan, Russian Federation
Analysts associate the risk of not completing on time and within the allocated budget of IT projects with in-effective quality control. Scientific approaches to quality control in IT projects often rely on economic methods or are reactive in nature, failing to allow for the early detection and prevention of errors, failures, or malfunctions during the implementation of an IT project. The features of quality control in IT projects formulated. The managerial, technical, and social subsystems of the IT project as an element of the IT company's organizational system are identified. The problems of quality control in IT projects, such as the accumulation of technical debt, reactive control, and conflicts between quality and development speed, are structured and described. Their features, which require the application of modeling methods to improve management efficiency, are highlighted. A conceptual structure of the quality control system for IT projects is presented, based on organizational systems theory and integrating simulation and neural network modeling. The processes of quality control in IT projects are formally described: the process of team and process organization, the process of development and functional changes, the process of testing and quality control, and the process of managing technical debt and architecture. Decision-making models from the perspective of organizational systems theory are provided for the center (project manager), controlled entities (quality control processes), and the control object (IT project). Simulation modeling serves as a “digital twin” for analyzing various implementation scenarios of the IT project, while neural network models provide predictive analytics and processing of nonlinear factors. A quality control scheme based on the integration of simulation and neural network models is described, where the models mutually enrich each other with synthetic and real data, facilitating the implementation of adaptive project management in an IT company. A detailed algorithm for integrating the IT project quality control system based on the agile approach and simulation and neural network models is presented. The approach is focused on transitioning from reactive to proactive control, enhancing efficiency under conditions of stochasticity and uncertainty in key IT project implementation processes.
quality control, organizational systems, IT projects, technical debt, conceptual structure, simulation modeling, neural network models, predictive management, agile approach
Введение
В условиях глобальной цифровой трансформации эффективное управление ИТ-проектами определяет конкурентоспособность ИТ-организаций [1, 2]. Согласно ежегодному отчету Standish Group “CHAOS Report”, только 35–39 % ИТ-проектов успешно завершаются в срок и в рамках выделенного бюджета. Примерно 19 % терпят полный провал, и аналитики Gartner и PMI указывают, что основной причиной таких неудач является неэффективное управление качеством на всех этапах жизненного цикла разработки ИТ-проекта [2]. Анализ российских и зарубежных подходов указывает на отсутствие эффективных инструментов для управления качеством ИТ-проектов в условиях нестабильности внешней среды, высокой сложности проектов и высокой цены ошибок. Часть работ по управлению качеством ИТ-проекта основаны на применении экономических методик: функционально-стоимостного анализа проекта, структурирования функций качества проекта, анализа последствий и причин отказов, анализа ценности и стоимости качества проекта и пр. [3]. Другие подходы к управлению качеством ИТ-проекта носят преимущественно реактивный характер, направленный на исправление уже возникших дефектов (ошибок, сбоев или неисправностей), а не на прогнозирование и предупреждение их возникновения [4]. Проблемы, как правило, выявляются на поздних этапах разработки, когда их исправление требует максимальных ресурсов. Современный контекст разработки программного обеспечения включает в себя краткие и периодические циклы развертывания нового кода, постоянные изменения требований от заказчика, что требует перехода к проактивному управлению качеством. Взаимодействие множества участников ИТ-проекта, нелинейные социально-психологические связи между заказчиком, исполнителем и членами команды, стохастический характер процессов, слабо структурированные и формализованные данные при реализации ИТ-проекта определяют понятийную сложность и неопределенность объекта исследования, высокую размерность задачи анализа и обуславливают необходимость применения имитационных моделей, усиленных нейросетевыми технологиями [4, 5].
Актуальной задачей становится повышение эффективности управления качеством ИТ-проектов на основе комплексного применения имитационного и нейросетевого моделирования, позволяющего не только выявлять узкие места и прогнозировать риски в детерминированных сценариях, но и адаптивно обучаться на исторических данных проекта, выявлять сложные паттерны деградации качества и формировать персонализированные рекомендательные управленческие воздействия на ранних этапах разработки [6–8].
Особенности управления качеством ИТ-проектов
Управление ИТ-проектами представляет собой специализированную область теории управления организационными системами, которая сосредоточена на применении алгоритмов и методов для достижения уникальных целей при ограниченных ресурсах, точных дедлайнов и требований к качеству разрабатываемого программного обеспечения [1, 9]. В отличие от традиционных проектов ИТ-проект обладает характеристиками, определяемыми типом программного продукта и особенностями его реализации. Одной из ключевых характеристик ИТ-проекта является нематериальность промежуточных результатов. В отличие от физических продуктов программный код, архитектурные решения и их качество не поддаются точной верификации на ранних стадиях разработки. Данные условия создают трудности при объективной оценке качества и риск накопления скрытых дефектов, что потенциально может проявиться в production-среде. Под влиянием обратной связи от клиентов, изменчивости требований, рыночных изменений, технологических инноваций сходные спецификации подвержены постоянной корректировке [10, 11].
ИТ-проект характеризуется высокой размерностью пространства параметров и многочисленными обратными связями между заказчиком, исполнителем и членами команды. Каждый ИТ-проект как элемент организационной системы ИТ-компании включает в себя 3 основных подсистемы: управляющую, техническую и социальную. Структура взаимодействия подсистем ИТ-проекта представлена на рис. 1.

Рис. 1. Системные взаимосвязи ИТ-проекта и его подсистем
Fig. 1. System interrelations of an IT project and its subsystems
Принятое управленческое решение, касающееся одной из подсистем ИТ-проекта, часто порождает эффекты взаимодействия в других ее частях, создавая сложные причинно-следственные связи. Весь процесс разработки ИТ-проекта является интеллектуальной деятельностью, где качество конечного продукта напрямую определяется навыками, мотивацией и взаимодействиями между командами. Данная зависимость имеет нелинейный характер и слабо формализуется, т. е. незначительные изменения состава команды или уменьшение мотивации может привести к существенным отклонениям во всем цикле разработки [12].
Накопленные проблемы управления качеством в ИТ-проектах образуют комплекс взаимосвязанных рисков. Систематизация ключевых проблем управления качеством ИТ-проектов и их характеристик представлена в табл. 1.
Таблица 1
Table 1
Ключевые проблемы управления качеством ИТ-проектов
Key issues of IT project quality management
|
Проблема |
Описание |
Влияние на качество |
Причины возникновения |
|
Накопление |
Совокупность проблем |
Экспоненциальный рост затрат на поддержку, |
Давление сроков; недостаток ресурсов, отсутствие |
|
Реактивный |
Ориентированность на |
Выявление проблем |
Традиционное финальное тестирование, не адекватное коротким циклам разработки |
|
Противоречие между качеством и скоростью |
Постоянное противоречие между требованиями |
Вынужденное снижение качества продукта; |
Рыночные требования |
|
Проблема координации и коммуникации |
Терминологические разрывы между участниками |
Искажение требований, |
Сложность многоуровневого взаимодействия; недостаток единого информационного пространства |
|
Недостаток |
Дефицит собственных |
Невозможность построить точные прогностические модели |
Малый объем завершенных проектов (стартапы, малые ИТ-компании), отсутствие систем сбора метрик |
Сложный характер этих проблем требует системного подхода к управлению качеством ИТ-проекта. Решение задачи эффективного управления качеством в ИТ-проекте требует формализации сложных взаимосвязей между параметрами проекта и метриками качества [11, 13]. Многие процессы в разработке программного обеспечения имеют вероятностный характер и не могут быть описаны детерминированными уравнениями, необходимо применение методов, способных работать с неопределенностью и проверять гипотезы о поведении системы в различных ситуациях. Имитационное моделирование предоставляет такую возможность, позволяя на этапе планирования проекта проводить детальный анализ различных стратегий управления качеством ИТ-проекта, оценить последствия управленческих решений и выявить критические зависимости, которые остаются скрытыми при традиционном анализе изолированных метрик. В свою очередь, нейросетевое моделирование дополняет и расширяет имитационный подход, обеспечивая обработку слабо структурированных данных, аппроксимацию линейных зависимостей, таких как влияние мотивации команды на скорость разработки, и создание адаптивных систем, способных обучаться на исторических данных проектов ИТ-компании для выявления неоднозначных и скрытых паттернов деградации качества проекта и генерации персонализированных рекомендаций. Необходимость подхода к интеграции этих методов моделирования требует системного анализа системы управления качеством ИТ-проекта в части определения места и роли в ее структуре предлагаемых методов моделирования. Данный анализ позволит формализовать управление качеством как процесс оптимального выбора воздействий u
U, обеспечивающий достижение требуемого уровня качества z
Z при неопределенной обстановке θ
Θ [14], где имитационное моделирование выступает генератором сценариев, а нейросетевые модели – инструментом предиктивной аналитики и адаптации.
Системный анализ структуры управления качеством ИТ-проекта
Рассмотрим ИТ-проект с точки зрения теории организационных систем как совокупность взаимосвязанных агентов (процессов управления качеством ИТ-проекта), находящихся под воздействием внешней среды и управляющих воздействий [1]. Концептуальная структура системы управления качеством ИТ-проекта как элемента организационной системы представлена на рис. 2.

Рис. 2. Концептуальная структура системы управления качеством ИТ-проекта
Fig. 2. The conceptual structure of the IT project quality management system
На вход управляемого объекта (ИТ-проект) подаются управляющие воздействия y = (y1, y2, y3, y4) Î A = (A1, A2, A3, A4) и внешние воздействия q Î Q, на выходе – результат: состояние качества ИТ-проекта, включающий итоговые метрики качества, бюджет и сроки q Î A0, который зависит от действия y Î A и обстановки q Î Q следующим образом: q = w (y, q).
Роль управляющего органа (центра) в структуре управления проектом выполняет руководитель проекта (см. рис. 2). Управляемыми субъектами или агентами являются процессы принятия решений управления качеством ИТ-проекта Ψi: агент организации команды и процессов Ψ1 (ОКП), агент разработки и изменения функционала Ψ2 (РИФ), агент тестирования и контроля качества Ψ3 (ТКК) и агент управления техническим долгом и архитектурой Ψ4 (ТДА). В представленной структуре (см. рис. 2) вектор управляющих воздействий от центра u = (u1, u2, u3, u4) адресован агентам ОКП, РИФ, ТКК и ТДА.
Каждый агент принятия решений в области качества ИТ-проекта Ψi генерирует действия yi по отношению к объекту управления (ИТ-проекту), находящемуся под влиянием внешней среды θ Î Θ, а состояние качества проекта q Î A0 по каналам обратной связи возвращается в центр, к руководителю ИТ-проекта, замыкая контур управления. Обратная связь обеспечивает ИТ-компанию, агентов управления качеством и руководителя проекта информацией о проекте. В общем виде модель принятия решений агентами ОКП, РИФ, ТКК и ТДА описывается следующим кортежем [9]:
Yi = {A i, A0, Q, Wi (×), l(×), Ii},
где i Î N = {1, 2, 3, 4}, т. е. множествами допустимых действий A = (A1, A2, A3, A4), допустимых результатов деятельности A0, неопределенности обстановки θ = (θreq, θmarket, θreg)
где θreq – интенсивность изменения требований, θmarket – рыночное давление, θreg – регуляторные ограничения [11, 12]; функциями: полезности l1(×), l2(×), l3(×), l4(×) для агентов (управляемых субъектов) ОКП, РИФ, ТКК и ТДА и связями между действиями, обстановкой и результатом деятельности W1(×), W2(×), W3(×), W4(×) для ОКП, РИФ, ТКК и ТДА; а также информацией I = (I1, I2, I3, I4), которой обладают агенты ОКП, РИФ, ТКК и ТДА на момент принятия решений. Характеристики процессов ОКП, РИФ, ТКК и ТДА представлены в табл. 2.
Таблица 2
Table 2
Характеристики агентов принятия решений управления качеством в ИТ-проекте
Characteristics of quality management decision-making agents in an IT project
|
Процесс Ψi |
Функции полезности агентов управления качеством ИТ-проекта |
|
Ψ1: ОКП |
l1(Steam, H, Lcomm): определяет социальное состояние ИТ-проекта, |
|
Ψ2: РИФ |
l2(SP, СС, F): формирует основное техническое состояние ИТ-проекта, где SP – производительность системы, СС – сложность кода, F – функциональность |
|
Ψ3: ТКК |
l3(COV, Pdefect): воздействует на техническое состояние ИТ-проекта, в частности на метрики |
|
Ψ4: ТДА |
l4(TD, qcode): влияет на техническое состояние ИТ-проекта, в частности на величину |
Структура системы управления качеством ИТ-проекта представлена кортежем
Y0 = {UA, Ul, UI, A0, Q, W(×), l0(×), I0},
где UA = (UA1, UA2, UA3, UA4) – институциональное управление; Ul = (Ul1, Ul2, Ul3, Ul4) – мотивационное управление; UI = (UI1, UI2, UI3, UI4) – информационное управление [9]; A0 – множество допустимых результатов деятельности управляемых субъектов в разрезе качества ИТ-проекта; Q – множество обстановок; W (×) – зависимость результата деятельности от действия и обстановки; l0(×) – функция полезности; I0 – информация, имеющаяся у руководителя проекта (центра) для принятия решения.
«Действия» агентов (управляемых субъектов) ОКП, РИФ, ТКК и ТДА называют стратегиями: . Совокупность стратегий
Î
называется обстановкой для i-го агента (ОКП, РИФ, ТКК и ТДА). Задача управления качеством ИТ-проекта формально может быть сформулирована следующим образом: найти допустимое управление, имеющее приемлемое качество, т. е.
.
Каждый агент ОКП, РИФ, ТКК и ТДА через воздействие от центра ui вносит свой вклад в формирование функций полезности l1(×), l2(×), l3(×), l4(×) (см. табл. 2), которое эволюционирует под воздействием внешней среды θ согласно закону функционирования Ω [11, 12]. При этом l1(×) характеризует социальную составляющую ИТ-про-
екта, а l2(×), l3(×), l4(×) – его техническое состояние. Качество ИТ-проекта проекта q(t) как характеристику, изменяющуюся во времени, можно рассмотреть в виде совокупности функций q(t) = g(qprod(t), qproc(t), qproj(t)), где qprod(t) – качество ИТ-продукта, qproc(t) – качество процессов и qproj(t) – управления проектом.
На концептуальном уровне структура системы управления качеством ИТ-проекта демонстрирует последовательную логику управления. Внешняя среда θ непосредственно воздействует как на сам объект управления (ИТ-проект), так и на четыре ключевых агента (Ψ1–Ψ4). Между этими агентами существуют системные взаимосвязи: например, эффективность процесса разработки (Ψ2) зависит от качества организации команды (Ψ1), а процесс управления техническим долгом (Ψ4) требует информации от тестирования (Ψ3). Агрегированный показатель их взаимодействия – показатель качества q(t) – поступает по каналам обратной связи в управляющий центр Ψ0, где на его основе формируются новые управляющие воздействия ui, замыкая контур управления [1, 13]. Такая структура управления качеством ИТ-проекта, с точки зрения теории организационных систем, позволяет:
1. Интерпретировать управление качеством ИТ-проекта как задачу максимизации возможного уровня качества к моменту T завершения проекта, с учетом затрат Cost на реализацию выбранной стратегии управления качеством и риска его недостижения Risk [2].
2. Обосновать декомпозицию процессов: разработки, тестирования, управления техническим долгом и коммуникаций в команде, как субмодели с последующей интеграцией в имитационную модель.
3. Представить каждый процесс отдельной субмоделью с набором параметров и вероятностных зависимостей, которые отражают специфику его функционирования в общей системе.
4. Интегрировать нейросетевые субмодели для предиктивной аналитики и формирования управленческих решений.
Построенные субмодели должны быть интегрированы в контур системы управления качеством ИТ-проекта, являющейся по сути цифровым двойником при исследовании различных управленческих сценариев и выборе наиболее эффективных стратегий управления качеством [15, 16].
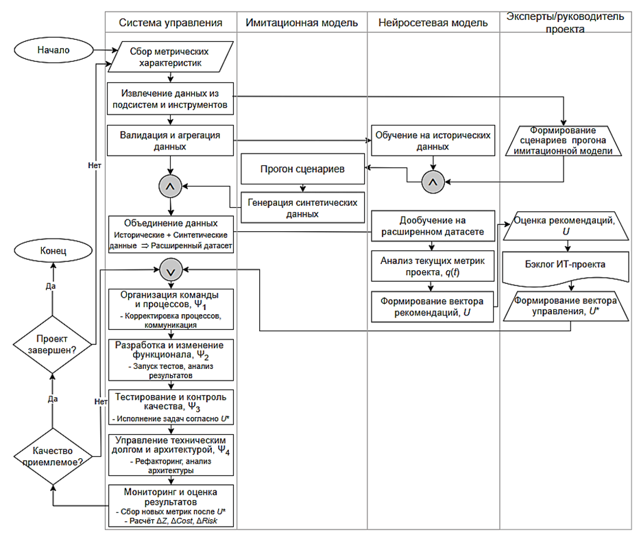
Алгоритм взаимодействия имитационной и нейросетевой моделей
Предложенная концептуальная структура (см. рис. 2) создает формальную основу для управления качеством ИТ-проекта на основе имитационного моделирования, однако ее практическая ценность и эффективность существенно возрастает при интеграции нейросетевого моделирования [6]. Нейросетевое моделирование предлагает механизм для решения ключевых проблем имитационного подхода, таких как аппроксимация слабоформализуемых зависимостей и адаптивное прогнозирование на основе ограниченных данных и знаний. Нейросетевые модели могут быть интегрированы в формализованную систему Y0 = {UA, Ul, UI, A0, Q, W(×), l0(×), I0} на нескольких уровнях. В качестве функции зависимости результата деятельности от действия и обстановки W(×) предлагается использовать нейросеть, обученную на исторических данных. Такой подход позволит точнее выявлять нелинейные связи, особенно в социальной подсистеме и при взаимодействии процессов, выполняя аналитические функции [17]. Как предиктивный блок в управляющем центре Ψ₀ нейросетевая модель может прогнозировать будущее состояние системы или конечное качество всего ИТ-проекта, генерируя рекомендации управленческих воздействий u, влияющие на качество, тем самым обеспечивая переход к предиктивному режиму управления. Нейросетевая модель представлена в виде аналитического модуля для обработки неструктурированных данных. Процессы управления качеством ИТ-проекта u = (u1, u2, u3, u4) формируют информацию для загрузки в нейросетевую модель в виде показателей и характеристик, обогащающих функции полезности l1(×), l2(×), l3(×), l4(×) ИТ-проекта и влияющих на повышение показателя эффективности модели [10].
Максимальный синергетический эффект достигается при создании циклической интегрированной системы (рис. 3), где имитационное и нейросетевое моделирование взаимно дополняют друг друга в рамках замкнутого контура управления качеством ИТ-проекта.

Рис. 3. Схема управления качеством ИТ-проекта на основе интеграции имитационной и нейросетевой моделей
Fig. 3. An IT project quality management scheme based on the integration of simulation and neural network models
В такой системе руководитель проекта может задавать сценарии для прогона имитационной модели, благодаря которым формируются синтетические данные, приближенные по своим свойствам к реальным. Имитационная модель позволяет проигрывать специфические, редкие и критические бизнес-сценарии, для которых недостаточно исторических данных ИТ-компании. Генерируемые синтетические данные, объединенные с реальными историческими метриками, формируют расширенную и репрезентативную обучающую выборку для нейросетевой модели. Обученная на таком расширенном множестве данных (dataset) нейросетевая модель приобретает способность не только к более точному прогнозированию, но и к выработке контекстно-зависимых рекомендаций по управляющим воздействиям. Анализируя текущее состояние проекта q(t), модель выявляет паттерны, схожие с успешными или проблемными сценариями, изученными как на реальных, так и на синтетических данных, и предлагает рекомендации по корректировке процессов и их параметров, например увеличение процента автоматического тестирования функциональных модулей ИТ-проекта или перераспределение ресурсов на рефакторинг (рис. 4).

Рис. 4. Алгоритм интеграции системы управления качеством ИТ-проекта и моделирования
Fig. 4. The algorithm of integration of the IT project quality management system and modeling
Управляющий центр (Ψ₀), получая данные рекомендации, выполняет ключевую роль гибридного интеллекта [18]. Он интегрирует формализованные советы нейросети U с экспертными знаниями, бизнес-контекстом и бизнес-стратегией ИТ-компании, принимая окончательное решение и формируя вектор управления U* для применения в реальном ИТ-проекте [1]. Результаты применения решений U* (фактически достигнутые метрики качества, затраты, сроки) фиксируются и поступают обратно в систему. Эти новые данные выполняют две функции: они пополняют историческую базу и служат основой для непрерывного дообучения и адаптации обеих моделей. Нейросетевая модель уточняет свои прогнозы и рекомендации, а имитационная модель калибрует свои параметры, повышая точность генерируемых сценариев. Таким образом, система замыкает самообучающийся цикл, где каждое управленческое действие и его результат способствуют росту ее интеллектуальной эффективности [5]. Интеграция имитационного и нейросетевого моделирования позволяет решить задачу недостаточности исторических примеров для обучения за счет синтетических данных от имитационной модели, а ее собственная точность растет благодаря верификации на реальных исходах. В результате формируется адаптивный инструмент, который не только анализирует текущее состояние ИТ-проекта, но и активно участвует в формировании более эффективных управленческих решений, создавая положительную обратную связь для повышения качества
и успешности ИТ-проектов.
Заключение
Предложенная концептуальная структура системы управления качеством ИТ-проектов на основе имитационного и нейросетевого моделирования представляет собой теоретический фундамент для перехода от реактивных методов к проактивным и предиктивным подходам в управлении организационными системами. Формализация ИТ-проекта с интеграцией имитационного моделирования и самообучающихся нейросетевых модулей позволяет выявлять и учитывать нелинейные взаимодействия, стохастические процессы и дефицит важных исторических данных, типичные для ИТ-среды. Интеграция моделей обеспечивает взаимное обогащение, повышая точность прогнозов и рекомендаций, что в конечном итоге способствует минимизации рисков, оптимизации ресурсов и росту конкурентоспособности ИТ-компаний.
1. Aleshin A. V., An'shin V. M. i dr. Upravlenie proektami: fundamental'nyj kurs: uchebnik [Project Man-agement: Fundamental course: textbook]. Pod redakciej V. M. An'shina, O. N. Il'inoj. Moscow, Izd. dom Vyssh. shk. ekonomiki, 2023. 800 p.
2. PMBOK® Guide. A Guide to the Project Management Body of Knowledge (PMBOK® Guide). Project Management Institute, 2021. 370 p.
3. Tumanov K. M. Upravlenie kachestvom proekta [Project Quality management]. Saint Petersburg, Izd-vo SPbGEU, 2020. 95 p.
4. Heaton J., Goodfellow I., Bengio Y., Courville A. Deep learning. Genetic Programming and Evolvable Ma-chines, 2018, vol. 19, pp. 305-307. doi.org/10.1007/s10710-017-9314-z.
5. LeCun Y., Bengio Y., Hinton G. Deep learning. Nature, 2015, vol. 521, pp. 436-444. doi.org/10.1038/nature14539.
6. Korchagin S. G. Upravlenie processami prinyatiya reshenij v ramkah komandno-orientirovannoj organizacionnoj sistemy na osnove apparata nejrosetevogo modelirovaniya. Avtoreferatdis. … kand. tekhn. nauk [Management of decision-making processes within a team-oriented organizational system based on neural network modeling. Abstract of ... dissertation of the Candidate of Technical Sciences]. Voronezh, 2024. 22 p.
7. Al'-Dulaimi Omar Hatem Zaidan. Intellektualizaciya processov prinyatiya reshenij v sisteme upravleniya kache-stvom podgotovki obuchaemyh v organizacionnyh korporativnyh sistemah na osnove nejrosetevyh modelej predstavleniya znanij. Avtoreferatdis. … kand. tekhn. nauk [Intellectualization of decision-making processes in the quality management system for training students in organizational corporate systems based on neural network models of knowledge representation. Abstract of ... dissertation of the Candidate of Technical Sciences]. Voronezh, 2024. 21 p.
8. Pavlov D. A., Kirij A. V. Prognozirovanie uspeshnosti vypolneniya IT-proektov [Forecasting the success of IT projects]. Politematicheskij setevoj elektronnyj nauchnyj zhurnal Kubanskogo gosudarstvennogo agrarnogo universiteta, 2024, no. 203 (09), pp. 505-514.
9. Novikov D. A. Teoriya upravleniya organizacionnymi sistemami [Organizational systems management theory]. Moscow, LENAND Publ., 2022. 500 p.
10. Shastri Y., Hoda R., Amor R. Spearheading agile: The role of the scrum master in agile projects. Empirical Software Engineering, 2021, vol. 26, p. 3. doi.org/10.1007/s10664-020-09899-4.
11. Kuznecova E. V., Usadova E. V. Upravlenie proektnymi riskami v organizaciyah sfery IT-uslug [Project risk management in IT service organizations]. Informacionnye tekhnologii, 2018, vol. 24, no. 11, pp. 741-751.
12. Teece D. J. Explicating Dynamic Capabilities: The Nature and Microfoundations of (Sustainable) Enterprise Performance. Strategic Management Journal, 2007, vol. 28, no. 12, pp. 1319-1350. DOIhttps://doi.org/10.1002/smj.640.
13. Afanas'eva T. B., Afanas'ev A. N. Osnovy upravleniya kachestvom programmnyh sredstv [Fundamentals of software quality management]. Ul'yanovsk, Izd-vo UlGTU, 2017. 85 p.
14. Humphrey W. S. Managing the Software Pro-cess. Boston, Addison-Wesley, 1989. 494 p.
15. Deming E. Vyhod iz krizisa: novaya paradigm up-ravleniya lyud'mi, sistemami i processami [Overcoming the crisis: a new paradigm for managing people, systems, and processes]. Moscow, Al'pina Pablisher, 2020. 419 p.
16. Kinzhalieva A. R., Khanova A. A., Bondareva I. O., Protalinskiy O. M. Digital twin of the management process of field service teams of an electric grid company. Journal of Physics: Conference Series, 2021, vol. 2090 (1), p. 012015. DOIhttps://doi.org/10.1088/1742-6596/2090/1/012015.
17. Hanova A. A., Ganyukova N. P. Sovershenstvovanie metoda analiza osnovnyh fondov predpriyatiya na osnove imi-tacionnogo modelirovaniya [Improvement of the method of analysis of fixed assets of the enterprise on the basis of simulation modeling]. Izvestiya Tomskogo politekhnicheskogo universiteta, 2011, vol. 318, no. 6, pp. 5-10.
18. Ivushkina E. B., Morozova N. I. Gibridnyj intellekt – vysokonvergentnaya model' vzaimodejstviya cheloveka i komp'yutera [Hybrid intelligence is a highly convergent model of human–computer interaction]. Nauchnyj al'manah stran Prichernomor'ya, 2025, vol. 11, no. 2, pp. 7-12.



